伟德国际1949(集团)公司官方网站 - 源自于1946

伟德国际1949

  • 首页
  • 集团概况
    集团概况

    集团简介 组织架构 集团领导 发展历程 成员企业
  • 新闻动态
    新闻动态

    News & Trends

    集团要闻 子公司新闻 时政新闻 省政府信息 公示公告 集团视频 政策文件
  • 企业文化
  • 产业发展
    产业发展

    资本运作 基础设施 城市运营 交通运输 白酒产销 矿产开发 能源投资 商贸物流 生产制造 片区开发
  • 党建引领
    党建引领

    Product show

    党建动态 廉政建设 群团工作 学习强企 投诉举报
  • 人才招聘
    人才招聘

    Recruitment

    人才理念 招聘公告
  • 联系我们
首页

首页 > 新闻动态 > 公示公告

集团要闻 子公司新闻 时政新闻 省政府信息 公示公告 集团视频 政策文件

伟德国际1949工资分配信息披露

  • 2025.06.16

    截至2024年末伟德国际1949新增地方政府一般债券信息公开(汉巴南铁路南充至巴中段巴中东站站房建设项目)

    一般债公开.pdf

  • 2024.12.24

    四川江口醇隆鼎酒业有限公司股权转让项目资产评估服务比选公告

    巴中市国有资产经营管理有限公司(比选代理机构)受伟德国际1949(比选人)委托,拟对“四川江口醇隆鼎酒业有限公司股权转让项目资产评估服务”进行公开

  • 2024.09.23

    伟德国际1949厨房装修工程比选结果公示

    伟德国际1949于2024年9月23日组织伟德国际1949厨房装修工程项目公开比选活动,经专家评审,推荐中选候选人为:第一名:四川硕

2022.11.18

2023年度非公开定向债务融资工具及非公开发行公司债券承销服务项目比选公告

...

2022.11.17

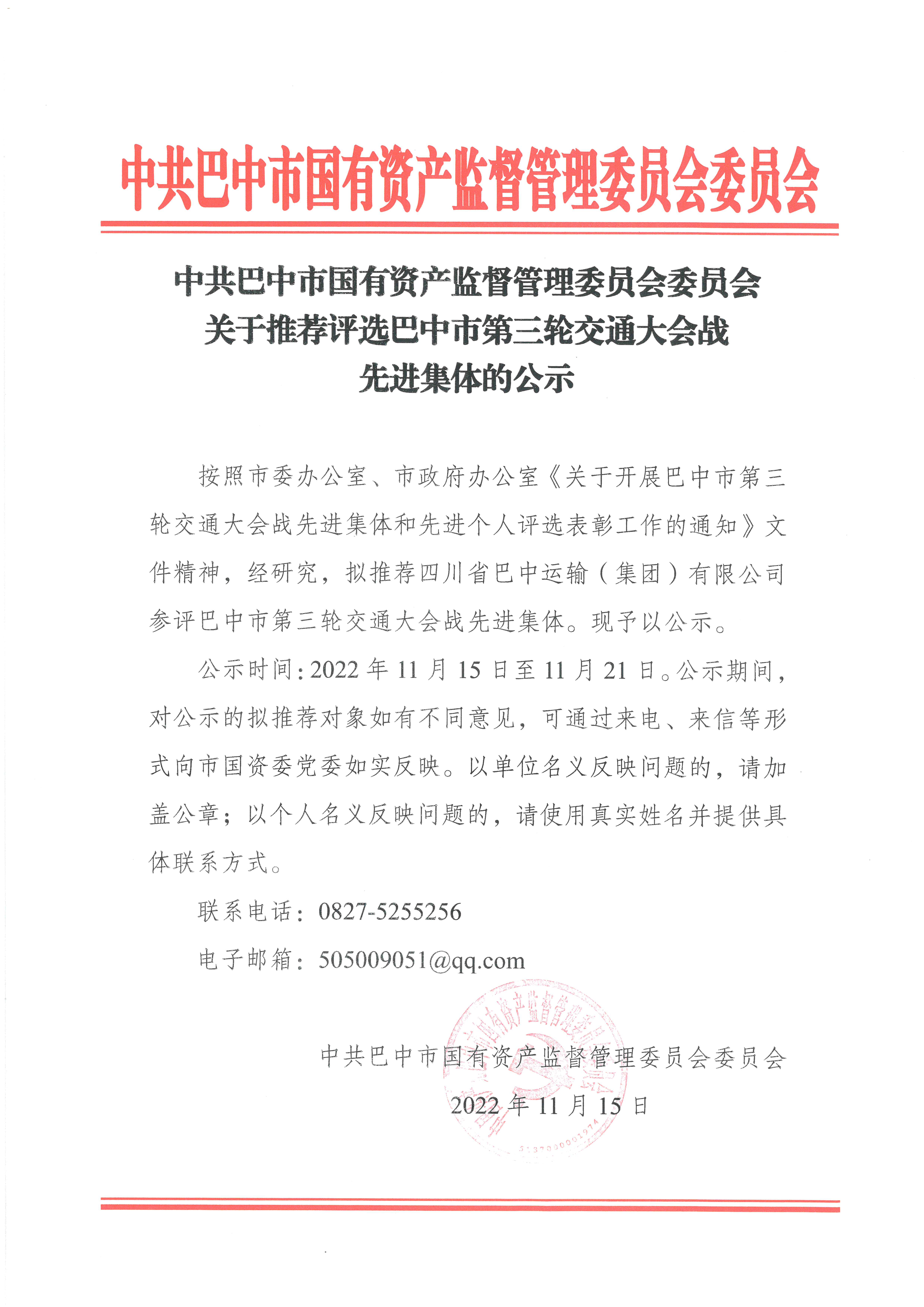
关于推荐评选巴中市第三轮交通大会战先进集体的公示

...

2022.11.01

2021年企业负责人薪酬披露表(伟德国际1949)

...

2022.09.27

2022-2023年度非公开发行公司债券承销服务项目比选结果公示

...

2022.09.14

2022-2023年非公开发行公司债券承销服务项目补遗文件(01)

...

2022.08.29

2022年境外债券全球协调人比选项目比选结果公示

...

2022.08.25

2022-2023年度非公开发行公司债券承销服务项目比选公告

...

2022.08.24

巴河兴文片区水污染防治及生态修复工程(一期)和巴河大佛寺-李家湾闸坝段水污染

...

2022.08.15

巴河兴文片区水污染防治及生态修复工程(一期)和巴河大佛寺-李家湾闸坝段水污染

...

2022.07.19

2022年境外债券全球协调人项目比选公告

...

2022.07.19

巴河大佛寺-李家湾闸坝段水污染防治及生态修复工程施工阶段全过程造价控制咨询服

...

2022.07.11

巴河大佛寺-李家湾闸坝段水污染防治及生态修复工程施工阶段全过程造价控制咨询服

...

  • <
  • 1
  • 2
  • 3
  • 4
  • 5
  • 6
  • 7
  • >
  • 客户服务热线

    0827-8660991

    举报电话:0827-8660903

    伟德国际1949
    • 首页
    • 集团概况
    • 新闻动态
    • 企业文化
    • 产业发展
    • 党建引领
    • 人才招聘
    • 联系我们

    联系邮箱:service@bzgzjt.cn
    投融资工作联系邮箱:finance@bzgzjt.cn
    地址:四川省巴中市巴州区石井街249号C区709

    主办单位:Copyright © 伟德国际1949(集团)公司官方网站 - 源自于1946 版权所有
    ICP备案号:蜀ICP备20015815号-1