伟德国际1949(集团)公司官方网站 - 源自于1946
首页
集团概况
集团概况
集团简介
组织架构
集团领导
发展历程
成员企业
新闻动态
新闻动态
News & Trends
集团要闻
子公司新闻
时政新闻
省政府信息
公示公告
集团视频
政策文件
企业文化
产业发展
产业发展
资本运作
基础设施
城市运营
交通运输
白酒产销
矿产开发
能源投资
商贸物流
生产制造
片区开发
党建引领
党建引领
Product show
党建动态
廉政建设
群团工作
学习强企
投诉举报
人才招聘
人才招聘
Recruitment
人才理念
招聘公告
联系我们
首页
>
新闻动态
>
公示公告
集团要闻
子公司新闻
时政新闻
省政府信息
公示公告
集团视频
政策文件
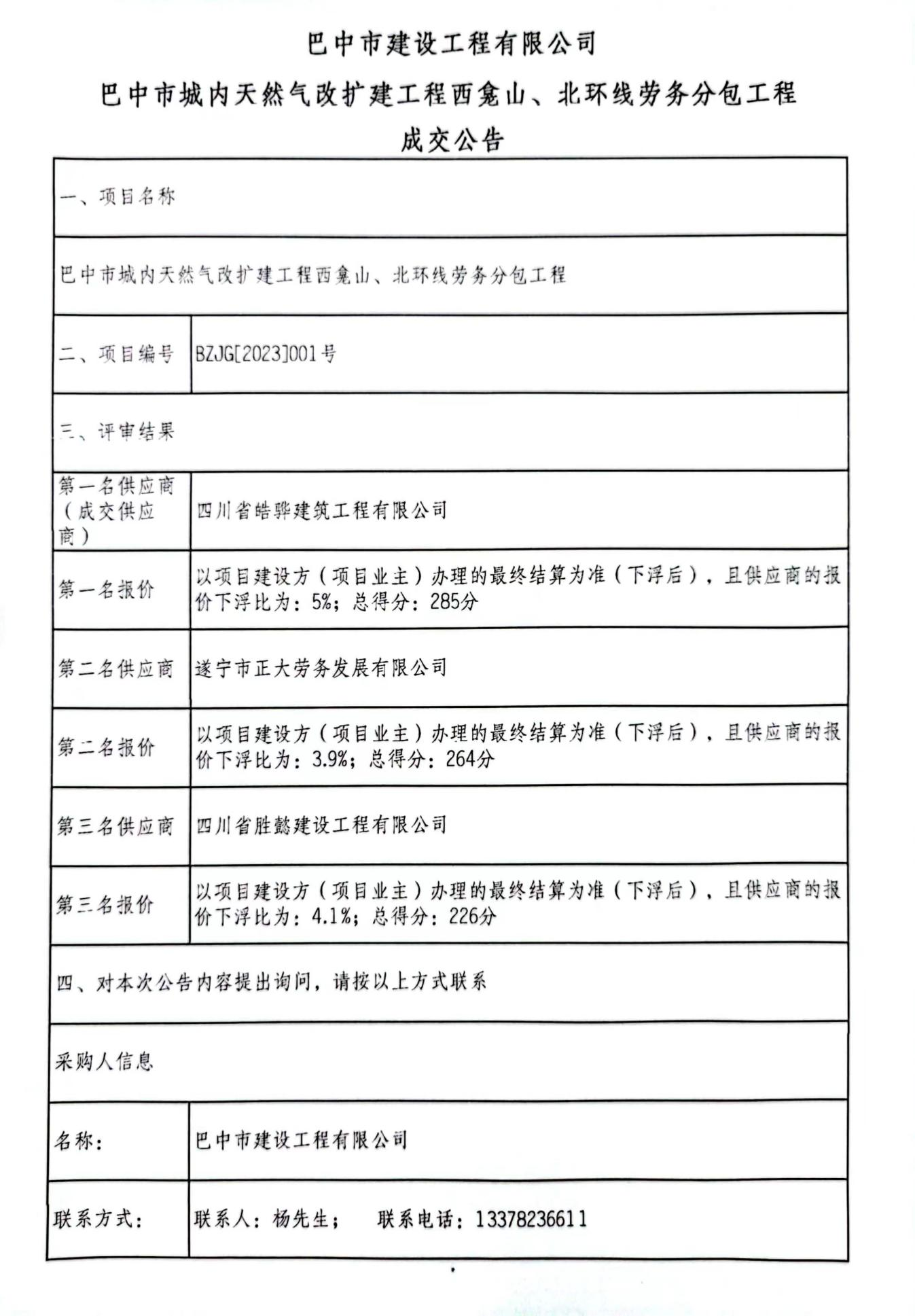
巴中市城内天然气改扩建工程西龛山、北环线劳务分包工程采购成交公告
发布日期:2023.12.06
访问量:
分享到:
上一篇:巴中市城内天然气改扩建工程西龛山、北环线
下一篇:巴中市第一人民医院建设项目标识标牌工程成